الجزء: تأثيرات الظروف البيئية على رقم النيفرون
Mar 20, 2022
لمزيد من المعلومات: ali.ma@wecistanche.com
الجزء: آثار الظروف البيئية على رقم النيفرون: نمذجة مرض الأم والتنظيم اللاجيني في التطور الكلوي
لارس فورمان وساسكيا ليندنر وألكسندر توماس هاوزر وكليمنس هوس وآخرون.
1 المقدمة
يتأثر نمو الجنين ببيئة الرحم ، ويمكن أن تؤهب البيئة المعاكسة للإصابة بأمراض مثل ارتفاع ضغط الدم وأمراض القلب والأوعية الدموية وأمراض الكلى المزمنة في وقت لاحق من الحياة [1-4]. يمكن أن تؤدي مجموعة من الاضطرابات داخل الرحم إلى انخفاض في منح النيفرون ووظيفة الكلى للخطر في النسل. في القوارض ، تشمل الحالات التي تؤدي إلى انخفاض أعداد النيفرون عند الولادة تقييد النمو داخل الرحم (IUGR) ، والنظام الغذائي منخفض البروتين للأم ، والأدوية (بما في ذلك الكورتيكوستيرويدات أو العقاقير غير الستيرويدية المضادة للالتهابات) ، والطفرات أحادية الجينات ، وانخفاض مستويات فيتامين أ ، وكذلك مرض السكري لدى الأمهات. ونقص الحديد [5-10]. في البشر ، لا توجد حاليًا طريقة غير جراحية لقياس أعداد النيفرون. ومع ذلك ، فقد أظهرت دراسات ما بعد الوفاة وجود علاقة سلبية بين أرقام النيفرون وضغط الدم [4،11]. بالإضافة إلى ذلك ، من المعروف أن الحالات داخل الرحم المرتبطة بانخفاض أعداد النيفرون مثل تأخر النمو داخل الرحم مرتبطة بزيادة معدلات ارتفاع ضغط الدم و CKD [12].
أثبتت التجارب التي أجريت في الجسم الحي حيث يتم إحداث ظروف معاكسة داخل الرحم بشكل مصطنع في الحيوانات الحوامل أنها لا تقدر بثمن لاكتشاف ووصف التغيرات الكلوية التي تحدث في النسل. ومع ذلك ، فإن أي تدخل تجريبي أثناء الحمل ينتج عنه تغييرات معقدة في فسيولوجيا الأم والمشيمة والجنين والتي قد تؤثر في حد ذاتها على بيئة metanephroi النامية. تعمل تقنيات النمذجة خارج الجسم الحي على التحايل على هذا من خلال تمكين التحقيق في تطور الكلى المنفصل تمامًا عن تأثير الحيوان الأم أو المشيمة أو الأعضاء الأخرى للجنين. تم إجراء مزارع معزولة من metanephroi على السطح البيني للهواء المتوسط في البداية بواسطة Trowell في عام 1950 [13] وتم تنقيتها لاحقًا عن طريق زراعة الكلى على أغشية المرشح [14] ، مما يوفر أساسًا لظروف الاستزراع ذات المتغير الفردي.
باختصار ، هناك مجموعة متزايدة من الأدلة التي تشير إلى أن الإهانات السابقة للولادة المرتبطة بأعداد النيفرون المنخفضة ذات صلة بعوامل الخطر لارتفاع ضغط الدم ومرض الكلى المزمن. من أجل تطوير استراتيجيات وقائية لضمان منح النيفرون المناسبة عند الولادة ، من الضروري الفهم الآلي للعوامل التي تؤثر على تطور الكلى وتكوين الكلية. في العمل الحالي ، تم استخدام زراعة الأعضاء metanephric لنمذجة جوانب مختلفة من التنظيم البيئي لدراسة آثارها على النمو الكلوي والآثار المحتملة على وظيفة الكلى على المدى الطويل ، واستخدمت لفحص المنظمات اللاجينية باستخدام مركبات صغيرة معتمدة من إدارة الغذاء والدواء.

انقر فوق منتجات Cistanche herba لوظيفة الكلى
2. النتائج
2.1. استخدام الثقافات الميتانيفريك لدراسة تأثير الظروف البيئية على نمو الكلى
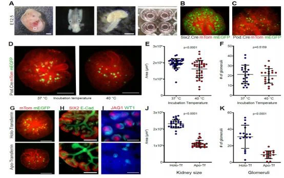
لنمذجة الظروف البيئية المعاكسة ، تمت زراعة الكلى من 12.5 أجنة في اليوم الجنيني (E) في واجهة الهواء المتوسط (الشكل 1A). لتسهيل مراقبة تطور النيفرون والكبيبي ، Six2. كري و بود. واستخدمت الفئران مراسل كري مزدوج الفلورسنت ، على التوالي (الشكل 1 ب ، ج). من الحالات الشائعة أثناء الحمل الحمى ، والتي تؤثر على أكثر من 10 في المائة من حالات الحمل خلال الأسابيع الستة عشر الأولى من الحمل [15] تعتبر الحرارة من العوامل المسببة للتشوه بشكل جيد ، وقد ثبت أن ارتفاع الحرارة أثناء الحمل يؤدي إلى إجهاض الجنين وتأخر النمو ، وعيوب في النمو ، مثل عدم تكوين الكلى ونقص تنسج الدم وانخفاض الوزن عند الولادة في عدة أنواع [16-21]. لتقييم تأثير ظروف ارتفاع الحرارة لفترات طويلة ، مدى الحمى على نمو الكلى وتشكيل النيفرون ، تم عزل الكلى والحفاظ عليها إما عند 37 أو 40 درجة (الشكل 1 د). بعد 7 أيام من الثقافة ، كانت الكلى المزروعة عند 40 درجة مئوية ، في المتوسط ، أصغر بنسبة 18.36 في المائة من نظيراتها المستزرعة في ظل ظروف فسيولوجية (الشكل 1E). ومع ذلك ، لم يتم العثور على فرق كبير في عدد الكبيبات لكل كلية بين المجموعات (الشكل 1 و). ومع ذلك ، فإن انخفاض النمو الكلي للكلى يدل على وجود تأثير سلبي لزيادة درجة الحرارة على نمو الكلى.
مع وجود ما يقدر بـ 19 بالمائة من النساء الحوامل يعانين من فقر الدم الناجم عن نقص الحديد [22] ، يعد نقص الحديد أحد أكثر الحالات انتشارًا مع احتمال تعكير صفو الكلى [23]. أظهرت البيانات في الجسم الحي أن النمو الكلوي ، والأعداد الكبيبية ، وامتصاص الحديد الكلوي ينخفض أثناء الحمل المتأثر بنقص الحديد لدى الأم [24]. من أجل تقييم تأثير انخفاض إمداد الحديد المرتبط بالترانسفيرين على نمو الكلى وتكوين الكلية ، تمت زراعة إإكسبلنتس في وسط يحتوي على 50 ميكروغرام / مل من هولو ترانسفيرين المشبع بالحديد أو 50 ميكروغرام / مل من أبو ترانسفيرين المستنفد للحديد ، على التوالى. ظلت الكلى المقيدة بالحديد أصغر بكثير من نظيراتها التي تحتوي على الحديد وأظهرت زيادة موت الخلايا المبرمج في براعم الحالب وتقليل تفرع وتكاثر برعم الحالب (الشكل 1G ، الشكل التكميلي S1A-F). في حين أن سكان النيفرون لم يتأثروا شكليًا ، يمكن رؤية انخفاض في الجزء البعيد النامي من النيفرون ، وكذلك الأنابيب البعيدة (الشكل 1H ، I ، الشكل التكميلي S1G-J). كانت الكلى التي تعاني من نقص الحديد ، في المتوسط ، 47.9 في المائة من حجم نظائرها المستزرعة هولو ترانسفيرين (الشكل 1) وأظهرت انخفاضًا في العدد الإجمالي للكبيبات لكل كلية بنسبة 69.9 في المائة بعد 7 أيام في الثقافة (الشكل 1 ك) . وهكذا ، أظهر استنفاد الحديد بواسطة apo-transferrin تأثيرات شديدة على نمو الكلى مع النمط الظاهري لتكوين الكلية القريب.

الشكل 1. استخدام زراعة الأعضاء metanephric لدراسة تأثير الظروف البيئية على نمو الكلى.(أ) تم استخراج الحافة البولية التناسلية من أجنة الماوس E12.5 (اللوحة اليسرى) جراحيًا مجهريًا (اللوحة الثانية) ، وتم عزل الكلى - اللوحة الثالثة - ووضعها على إدراجات Transwell - اللوحة اليمنى -. أشرطة المقياس 1 مم (اللوحة اليسرى) ، 500 ميكرومتر (اللوحة الثالثة). (ب) تم استخدام الفئران المعدلة وراثيًا مع تعبير Tomato / EGFP المزدوج لوضع العلامات الشرطية لستة 2- من الخلايا الإيجابية وذريتهم باستخدام Six2. كري أو (ج) خلايا بودوسين إيجابية باستخدام قرنة. الفئران كري. (د) تمت زراعة إكسبلانتس من نفس الجنين لمدة 7 أيام عند 37 أو 40 درجة. أشرطة مقياس 500 ميكرومتر. (E) المساحات السطحية للنباتات المزروعة لمدة 7 أيام عند 37 أو 40 درجة .n =40 أزواج ، اختبار t المقترن ، يعني ± SD. (F) عدد الكبيبات في المجموعات النباتية بعد 7 أيام. n {{ 17}} زوجًا ، اختبار t مزدوج ، يعني ± SD. (G) Explants من نفس الجنين تمت تربيتها لمدة 7 أيام في وسط يحتوي على holo-Tf أو apo-Tf. أشرطة مقياس 500 ميكرومتر. (H) تُظهر صور Widefield للزوج المستأصل holo-Tf و apo-Tf الملطخ ضد SIX2 و E-cadherin بعد 48 ساعة من الثقافة تجمع الخلايا السلفية والعيوب في مورفولوجيا النيفرون المبكرة. شريط المقياس 100 ميكرومتر. أشرطة مقياس 100 ميكرومتر. () المساحات السطحية للنباتات المستزرعة holo-Tf و apo-Tf بعد 7 أيام. =30 أزواج ، اختبار t المقترن ، يعني ± SD. (K) عدد الكبيبات في المجموعات النباتية بعد 7 أيام. n =17 أزواج ، اختبار t المقترن ، متوسط ± SD.

2.2. يؤدي التعرض للجلوكوز المرتفع من Vio إلى تغيرات مرتبطة باعتلال الكلية السكري في الكلى النامية
يُعد سكري الأم حالة شائعة أخرى أثناء الحمل ، مع انتشار عالمي لفرط سكر الدم في الحمل بنسبة 17٪ تقريبًا وأكثر من 20 مليون ولادة حية كل عام [25]. لقد ثبت أن داء السكري المُستحث في نماذج الفئران والجرذان يؤدي إلى ذرية ذات عدد نيفرون أقل [10،26،27]. تم استخدام زراعة الأعضاء Metanephric من قبل لدراسة تأثير ارتفاع الجلوكوز على نمو الكلى [27-29]. في السابق ، أبلغنا عن انخفاض في الحجم وعدد النيفرون ومثيلة الحمض النووي تحت ظروف الجلوكوز المرتفعة البالغة 55 ملي مولار [30]. على عكس البيانات المنشورة [28] ، لا يمكن رؤية أي تأثير على حجم النبات أو العدد الكبيبي في عيناتنا عند تربيتها في وسائط جلوكوز مختلفة 30 ملي مولار مقارنة بظروف التحكم 5 ملي مول بعد 7 أيام (الشكل التكميلي S2A ، B). علاوة على ذلك ، لا يمكن اكتشاف أي انخفاض في مثيلة الحمض النووي في LINE -1 ومواقع الأقمار الصناعية الرئيسية (الشكل التكميلي S2C ، D). تم تحليل تأثير الجلوكوز المرتفع 55 مم على التطور الكلوي بعد 7- ثقافة فترة يوم ، مما يدل على انخفاض معدل النمو الذي يبدأ في اليوم 3 في الثقافة (الشكل 2 أ ، ب). لم تظهر صبغات التألق المناعي أي عيوب مورفولوجية في مجموعة الخلايا السلفية الإيجابية SIX 2- (الشكل 2C) ولكنها أظهرت انخفاض تلطيخ بودوكاليكسين علامة podocyte (PODXL ، الشكل 2D). تم العثور على الكبيبات التي تحتوي على مصفوفة قاعدية كبيبية سميكة مرئية في اللطخات النسيجية (الشكل 2E). تم التوصل إلى نتائج مماثلة في الفحص المجهري الإلكتروني ، والتي أظهرت زيادة في سمك الغشاء القاعدي الكبيبي (الشكل 2F) ، وهي إحدى العلامات الأولى لمرحلة ما قبل السكري واعتلال الكلية السكري (DN) [31،32] ، في خمسة من كل ست كلى ولا شيء من سبع كلى للفضلات. لمزيد من الكشف عن التغييرات في النسخ ، تم إجراء تحليل التعبير الجيني التفاضلي الزوجي (DGE) لمزارع الكلى من ثلاث لترات ، مع كلية واحدة من كل جنين مزروع بجلوكوز مرتفع والأخرى بوسط تحكم والكلى مجمعة للتحليل ( n =3) أكدت DGE على تنظيم مكونات المصفوفة خارج الخلية كعملية بيولوجية أولية منظمة (الجدول التكميلي S1). شاركت الجينات المنظمة بشكل أساسي في تنشيط الخلايا (المناعية) وإفراز / إفراز الخلايا (الجدول التكميلي S1). أشار علم الوجود في النمط الظاهري للثدييات إلى قشرة الكلى غير الطبيعية ومورفولوجيا الجسم الكلوي بسبب الجينات الخاضعة للتنظيم مثل Pdgfb و Podxl و Ren و Ptpro و Mafb و Vegfa (الجدول التكميلي S1). تم العثور على زيادة التعبير الكلوي للعديد من الجينات ، مثل Angptl4 و Spon2 (Mindin) و Pappa و Txnip ، والتي ثبت أنها منظمة في اعتلال الكلية السكري [33-36] ، في ظل ظروف ارتفاع السكر في الدم. لمقارنة ملف تعريف التعبير الجيني لثقافة الكلى عالية الجلوكوز مع DN البشري ، تمت مطابقة بيانات DGE مع البيانات البشرية من الكبيبات والأنابيب التي تم تشريحها مجهريًا من خزعات مرضى اعتلال الكلية السكري من بنك cDNA الأوروبي الكلوي (ERCB). من 216 جينًا خاضعًا للتنظيم التفاضلي المتطابقة بعد تحليل الدُفعات ، تم تنظيم 94 جينًا تفاضليًا في المقابل في الكسور الكبيبية و / أو الأنبوبية (الشكل 2G). أظهر التداخل بين نموذجنا وجينات DNgen البشرية 40 من أصل 95 جينًا منظمًا في الكبيبات و 34 جينًا في الأنابيب (25 جينًا مشتركًا) (الشكل 2H). كانت الجينات متورطة في الغالب في منظمة مصفوفة خارج الخلية (COL4A5 ، COL4A6 ، COL8A2 ، LAMB3 ، LAMC3) والتصاق الخلية (ITGBL1 ، CLDN15). بالإضافة إلى ذلك ، تم تنظيم الجينات المرتبطة بمرض السكري مثل TXNIP و SPON2 و PAPPA. من بين 120 جينًا خاضعًا للتنظيم من مزارع الكلى ، تم أيضًا تنظيم 22 جينًا في الكبيبات وخضع 39 أيضًا للتنظيم في الأنابيب (16 في كومون (الشكل 2I). شاركت هذه الجينات في الاستجابة للتحفيز الداخلي (BMP2 ، KLF15 ، JUNB ، CTSB) ، تطور ظهارة النيفرون (PTPRO ، PODXL ، VEGFA) ، والتنظيم الإيجابي للتركيز الكيميائي للخلايا البطانية (LGMN ، P2RX4 ، VEGFA). بالإضافة إلى ذلك ، تم تقليل تنظيم الجينات المرتبطة بمرض السكري مثل RASGRP3 و SIRPA و GATM و ESM1 [ 37-39]. عكست الجينات المنظمة بشكل تفاضلي التي لا تتداخل مع بيانات ERCB أيضًا التغيرات المرتبطة بمرض السكري ، مثل المصفوفة خارج الخلية (ANGPTL4 ، TNN ، DPT ، COL9A2) أو سكري الحمل (LAT2 ، HP ، CXCL10 ، CD {{76} }، CD68، REN، SLC2A3، VCAM1) وهكذا ، فإن التطور الكلوي تحت ظروف الجلوكوز المرتفعة أظهر تشابهًا ملحوظًا مع اعتلال الكلية السكري عند البالغين.

الشكل 2. التعرض المرتفع للجلوكوز خارج الجسم الحي يؤدي إلى تغيرات مرتبطة باعتلال الكلية السكري في الكلى النامية.(أ) الكلى الجنينية من Pod.Cre ؛ حيوانات الطماطم / EGFP المزروعة لمدة 7 أيام في حالة انخفاض الجلوكوز (LG ، 5.5 ملي مولار-جلوكوز ، 55 ملي مولار مانيتول) أو ارتفاع الجلوكوز (HG ، 55 ملي مولار-جلوكوز). شريط المقياس: 500 ميكرون. (ب) مساحة سطح الكلى لظروف HG و LG. * ، ص =0. 0474 ؛ * ، ص =0. 0052 ؛ * ، ص<0.0001.paired t-test,="" mean="" ±="" sd.(c)="" confocal="" immunofluorescent="" stainings="" of="" day="" 7="" kidney="" cultures="" against="" six2="" and="" (d)="" podocalyxin="" with="" pan-cytokeratin="" and="" hoechst.scale="" bar:="" 100="" um.="" (e)="" stainings="" of="" 6="" um="" sections="" from="" day="" 7="" kidney="" cultures.="" scale="" bar:="" 20="" um.="" (f)transmission="" electron="" microscopy="" of="" sections="" from="" day="" 7="" kidney="" cultures.="" glomerular="" basement="" membranes="" are="" thickened="" in="" kidneys="" exposed="" to="" high="" glucose="" conditions.="" left="" column:="" magnification="" showing="" podocyte="" foot="" processes.="" scale="" bars:="" 500="" nm="" (left="" panels),100="" nm="" (right="" panels).(g)="" fold="" change="" of="" rna-seq="" data="" from="" hg="" compared="" to="" lg="" kidneys="" and="" ercb="" diabetic="" nephropathy="" (dn)patient="" microarray="" data="" from="" microdissected="" glomeruli="" and="" tubules="" showing="" differentially="" expressed="" genes.="" (h)="" genes="" upregulated="" in="" the="" kidney="" cultures(kc)overlapping="" with="" ercb="" dn="" patient="" data="" and="" selected="" genes="" highlighted.="" (i)genes="" downregulated="" in="" the="" kidney="" cultures="" (kc)="" overlapping="" with="" ercb="" dn="" patient="" data="" and="" selected="" genes="">0.0001.paired>

2.3 تأثيرات التعرض للجلوكوز المرتفع في الجسم الحي على تكوين الذاكرة طويلة المدى عبر مثيلة الحمض النووي
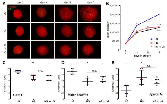
لفهم التغييرات الجزيئية التي تتوسطها بيئة ارتفاع السكر في الدم ، نمت ثقافات الكلى في ظروف ارتفاع الجلوكوز لمدة 3.5 أيام ثم تغيرت إلى ظروف الجلوكوز المنخفضة لنفس القدر من الوقت (الشكل 3 أ). بشكل ملحوظ ، الحضانة في ظل الظروف الفسيولوجية بعد فترة الحضانة الأقصر في وسط ارتفاع الجلوكوز لم يعكس انخفاض النمو بعد 7 أيام في الثقافة مع نمو الثقافات بنفس المعدل كما هو الحال في ظل العلاج المستمر للجلوكوز المرتفع (الشكل 3 ب). علاوة على ذلك ، أظهر مثيلة الحمض النووي نقص الميثيل لعنصر LINE -1 والمواقع الفرعية الرئيسية (الشكل 2C ، D) ، بالإضافة إلى فرط ميثيل الحمض النووي المستدام لمحفز Ppargcla ، في ظل كل من ارتفاع الجلوكوز والظروف المعكوسة (الشكل 3E) ، مما يشير إلى تكوين ذاكرة التمثيل الغذائي عن طريق مثيلة الحمض النووي بسبب الظروف البيئية المعاكسة السابقة كوسيلة لبرمجة الجنين.

الشكل 3. يؤثر التعرض المرتفع للجلوكوز خارج الجسم الحي على تكوين الذاكرة على المدى الطويل عن طريق مثيلة الحمض النووي.(أ) تصوير الكلى الجنينية E12.5 من اليوم 0 إلى اليوم السابع في وسط منخفض الجلوكوز (5.5 ملم) ، أو وسط مرتفع للجلوكوز (55 ملم) ، أو وسط عالي الجلوكوز لمدة 3.5 أيام والانعكاس إلى متوسط الجلوكوز المنخفض للأيام المتبقية شريط المقياس: 500 ميكرون. (ب) مساحة سطح الكلى على مدى 7 أيام. يعني ± SD. ن =36 الكلى. إل جي ، علاج انخفاض الجلوكوز. HG ، علاج ارتفاع الجلوكوز. HG إلى LG ، ارتفاع 3.5 أيام وانخفاض 3.5 أيام من علاج الجلوكوز. *** ، LG-HG (اختبار t غير المقترن): p =0. 0004؛ ** ، LG-HG إلى LG (اختبار t المقترن ): ص<0.0001.(c) analysis="" of="" the="" dna="" methylation="" at="" line-1="" and(d)major="" satellite="" loci="" shows="" continuous="" dna="" hypomethylation="" in="" high="" glucose="" treated="" conditions.**,p-value="0.0022.*,p-value=0.0357.(E)" analysis="" of="" the="" dna="" methylation="" at="" the="" ppargcla="" locus="" shows="" continuous="" dna="" hypermethylation="" in="" high="" glucose="" conditions.="" mean="" ±="" sd.="" *,p-value="">0.0001.(c)>
2.4.تحدد الشاشة المركبة الصغيرة Ex Vivo منظمات التخلق الوراثي لتطور الكلى
تشير نتائج هذا العمل بالإضافة إلى الأعمال السابقة إلى أن الآليات اللاجينية تلعب دورًا في نمو الكلى [30 ، أ 40-45]. لذلك ، أردنا تقييمًا منهجيًا لتأثير المعدلات اللاجينية لفئات الإنزيمات المختلفة على التطور الكلوي. لهذا ، اخترنا مكتبة من 22 مركبًا صغيرًا معتمدًا من قِبل إدارة الأغذية والعقاقير (FDA) مع نشاط مثبط واضح [46-56] (الشكل 4 أ). باستخدام الفئران Six2.Cre-reporter لتقييم تطور النيفرون ، تمت زراعة الهياكل الكلوية لمدة 3 أيام بالمثبطات في الوسط. زيادة الحجم بمرور الوقت مقارنة بأجهزة التحكم في القمامة ، وتم فحص التشكل بحثًا عن أي تشوهات في التنمية (الشكل 4 ب). يمكن إثبات أن العديد من المثبطات تتداخل مع التطور الكلوي الطبيعي خارج الجسم الحي. أظهر مثبط HDAC entinostat ، مثبط بنزاميد هيستون ديستيلاز مع تقارب عالي لـ HDAC1،2 و 3 [57] ، انخفاضًا ثابتًا في النمو ونقصًا في التمايز والتكاثر بعد 3 أيام (الشكل 4C). تم تطوير TH39 كمثبط انتقائي لـ HDAC8 (IC50 أظهرت HDAC 8 88 نانومتر ، 26- أضعاف انتقائية ضد HDAC1 ، 28- أضعاف انتقائية ضد HDAC6 [56]) ، تثبيطًا شديدًا مشابهًا للنمو مقارنة بأعضاء التحكم في الفضلات. علاوة على ذلك ، أظهرت خالب الحديد ومثبطات JmJC deferasirox و deferoxamine انخفاضًا في النمو مشابهًا لوسط نقص الحديد. بالإضافة إلى ذلك ، أظهر مثبط SET7 / 9 cyproheptadine [58،59] انخفاضًا في النمو ونقصًا في التمايز والانتشار مقارنةً بالكلى الضابطة (الشكل 4 د) ولكن يبدو أيضًا أنه يتداخل مع إشارات Wnt (الشكل التكميلي S3). لم تُظهر مثبطات HDAC و HAT و HDM و HMT الأخرى ومثبط DNMT 5- أزاسيتيدين انخفاضًا في النمو أو شذوذًا في النمو خلال الإطار الزمني المقاس (الشكل 4 أ).


الشكل 4. شاشة مركبة صغيرة خارج الجسم الحي تحدد العوامل المعدلة للتطور الكلوي.(أ) تظهر قائمة المركبات الصغيرة وأهدافها اللاجينية والتركيز المستخدم انخفاضًا في النمو الكلوي باستخدام entinostat و TH39 و deferasirox و deferoxamine و cyproheptadine في أكبر من أو يساوي 3 تجارب مستقلة بعد 3 أيام في الثقافة. تمت معالجة ثقافات التحكم باستخدام DMSO. *** ، القيمة الاحتمالية<0.0001. (b)examples="" of="" two="" sets="" of="" embryonic="" kidney="" cultures="" with="" pictures="" taken="" from="" day="" 0="" until="" day="" 3="" showing="" growth="" reduction="" and="" morphological="" differences="" in="" kidneys="" treated="" with="" th39,="" deferasirox,="" and="" deferoxamine="" compared="" to="" littermate="" control="" kidneys.="" scale="" bar∶="" 500="" μm.="" (c)entinostat="" showed="" growth="" reduction="" at="" 5="" and="" 10="" μm="" concentrations,="" no="" nephron="" differentiation,="" and="" lack="" of="" proliferation="" after="" 3="" days="" (d)cvproheptadine="" showed="" growth="" reduction="" at="" 100="" and="" 50="" μm="" concentrations,="" lack="" differentiation,="" ureter="" dilation,="" and="" lack="" of="" proliferation="" after="" 3="" days="" in="" culture.="" scale="" bar:="" 500="" um.="" panck,="" pan-cytokeratin.="" cc3,="" cleaved="" caspase-3.="" pcna,="" proliferating="" cell="" nuclear="">0.0001.>

