تقييم الحساسية المرجحة للتصوير للحمل الكلوي الزائد
Mar 05, 2022
التصوير المرجح الحساسية لتقييم الحمل الزائد للحديد الكلوي: دراسة تجريبية
جهة الاتصال: emily.li@wecistanche.com
Jun Sun و Yuanyuan Sha و Weiwei Geng و Jie Chen و Wei Xing *
غاية: لاستكشاف جدوى التصوير المرجح الحساسية (SWI) لتقييم زيادة الحديد الكلوي.
طُرق: تم تعيين ثمانية وعشرين أرانب بشكل عشوائي في مجموعة التحكم (ن=14) ومجموعة الحديد (ن=14). في الأسبوع 0 ، تم حقن مجموعة الدراسة بديكستران الحديد. خضعت كلتا المجموعتين لفحص SWI في الأسبوع 0 ، الأسبوع الثامن ، والثاني عشر. تم تقييم شدة الإشارة (SI) من القشرة والنخاع. تم أخذ قيمة زاوية راديان (ARV) المحسوبة مع صورة الطور كقيمة كمية لترسب الحديد القشري والنخاع. بعد الأسبوع الثاني عشر ، اليسارالكلىتمت إزالة الأرانب لعلم الأمراض. تم تحليل الفرق في مضادات الفيروسات القهقرية بين المجموعات الثلاث باستخدام اختبار Kruskal-Wallis. تم تحليل الفرق في محتوى الحديد بين مجموعتين من خلال عينة مستقلة اختبار t.
نتائج: في المجموعة الحديدية: في الأسبوع الثاني عشر ، وجد أن ثمانية أرانب قد قللت من SI في القشرة فقط ، والأرانب الستة الأخرى قلصت SI في القشرة والنخاع بنفس الدرجة ؛ كان ARV للقشرة في الأسبوع الثامن والثاني عشر أعلى بكثير من الأسبوع 0 (P <0. 0="" 5)="" ؛="" كان="" العلاج="" بمضادات="" الفيروسات="" القهقرية="" في="" لبّ="" الأرانب="" الستة="" في="" الأسبوع="" الثاني="" عشر="" أعلى="" بكثير="" من="" الأسبوع="" {{1="" 0}}="" والأسبوع="" الثامن="" والأرانب="" الثمانية="" الأخرى="" في="" الأسبوع="" الثاني="" عشر="" (p="">0.><0.05) ؛="" في="" الأسبوع="" الثاني="" عشر="" ،="" تم="" العثور="" على="" ثمانية="" أرانب="" (مجموعة="" الحديد)="" لديها="" العديد="" من="" الحديد="" المترسب="" فقط="" في="" القشرة="" ،="" بينما="" وجد="" الآخرون="" أن="" لديهم="" العديد="" من="" الحديد="" المترسب="" في="" كل="" من="" القشرة="" والنخاع="" ؛="" كان="" محتوى="" الحديد="" في="" القشرة="" ولب="" ستة="" أرانب="" في="" المجموعة="" الحديدية="" أعلى="" بكثير="" من="" محتوى="" المجموعة="" الضابطة="" (p="">0.05)><>
استنتاج: يمكن استخدام ARV لـ SWI لتقييم ترسب الحديد الزائد كميًا فيالكلى. يحدث الترسب المفرط للحديد بشكل رئيسي في القشرة أو النخاع ويؤدي إلى انخفاض SWI SI.
الكلمات الدالة:ترسب الحديدالكلى، التصوير المرجحة الحساسية

مقدمة
الحديد هو أحد العناصر الدقيقة الأساسية للكائنات الحية. 4 سوف يترسب الحديد الزائد في بعض الأعضاء ويكون ضارًا .4 الكلى هي أحد هذه الأعضاء التي تتأثر بشكل شائع. تم التأكيد على زيادة الحديد على أنه عامل خطيرالكلىاختلال وظيفي، وهو مرتبط بمرض مزمنالكلىمرض(كد) الناجم عن حالات مثل اعتلال الكلية السكري وارتفاع ضغط الدمالكلىإصابة، والتليف الكلوي .3-6 تم الإبلاغ عن أن ترسب الحديد قد لوحظ في الأنابيب القريبة والبعيدة من الكلى في CKD البشري. .5،7،8 من ناحية أخرى ، فإن تقييد الحديد الغذائي أو العلاج من خلال عوامل مخلبية يمكن أن يخفف الحمل الزائد للحديد الكلوي ، وبالتالي يمنع تقدم الإصابة الكلوية الموجودة مسبقًا. يرتبط ترسب الحديد بإصابته. تقييم دقيق وفعال لترسب الحديد المفرط فيالكلىله قيمة كبيرة في مراقبة إصابة الكلى في مرضى الكلى المزمن .10 في الوقت الحاضر ، يمكن استخدام التلوين الأزرق البروسي 9 لتحليل توزيع ترسب الحديد الزائد فيالكلى، ويمكن استخدام مقياس الامتصاص الذري لقياس محتوى الحديد الكلوي. ومع ذلك ، فإن كلتا الطريقتين غزويتان وتتطلبان عينة من الأنسجة ، وهي غير مناسبة لمراقبة المتابعة السريرية لترسب الحديد المفرط في الكلى لمرضى CKD. لتلبية هذه المتطلبات الآمنة وغير الغازية والقدرة على تقديم تقييمات متكررة للمراقبة ، يوفر التصوير بالرنين المغناطيسي إمكانية بديل قابل للتطبيق من خلال التصوير المرجح القابلية للتأثر (SWI) ، وهي تقنية وظيفية ناشئة للتصوير بالرنين المغناطيسي. يستخدم اختلاف الحساسية المغناطيسية للأنسجة لتوليد تباين فريد يختلف عن ذلك الذي تم الحصول عليه باستخدام التصوير بالرنين المغناطيسي التقليدي. وقت استرخاء T2 قصير .10 وقد ثبت أن SWI يمكن أن تقيس تركيز الحديد في الأنسجة بشكل موثوق ، وهو ما يتوافق مع نتائج فحص تشريح الجثة .14 ومن ثم ، يمكن اعتبار SWI علامة موثوقة من خلال تتبع الحمل الزائد للحديد في مختلف الأمراض المرتبطة ، وبالتالي تحليل التقدم 10
حتى الآن ، تم استخدام SWI لاكتشاف وتحديد ترسب الحديد في أنسجة الكبد والدماغ 13،14. حتى بعد البحث المكثف في الأدبيات ، فإن الأوراق التي تقيم ترسب الحديد الكلوي كانت شبه معدومة. في هذه الدراسة ، استخدمنا التجارب على الحيوانات لاستكشاف قيمة SWI في الكشف النوعي والكمي عن ترسب الحديد المفرط فيالكلى، مع الأخذ في الاعتبار نتائج التلوين الأزرق البروسي ومقياس الامتصاص الذري كمعيار مرجعي.
المواد والأساليب
تمت الموافقة على هذه الدراسة من قبل لجنة الأخلاقيات بالمستشفى الثالث التابع لجامعة سوشو (رقم الموافقة: 2019026).
نمذجة الحيوانات وتجميعها
استخدمنا ثمانية وعشرين من الأرانب النيوزيلندية البيضاء الأصيلة الأصيلة (مقدمة من شركة Suzhou Huqiao Biotechnology Limited ، سوتشو ، الصين) ، وزن كل منها 2. 0 - 2.5 كجم ، بعمر 2-3 أشهر ، 16 ذكرًا و 12 أنثى ، ينمو في درجة حرارة الغرفة 22 درجة ، بيئة نظيفة ، يغذى بأعلاف كاملة الصيغة ، ومياه نقية. تم تقسيم جميع الأرانب بشكل عشوائي إلى المجموعتين التاليتين:
1. مجموعة الحديد: 14 أرنباً (7 ذكور و 7 إناث). في اليوم الأول من الأسبوع 0 ، بعد توثيق وزن الجسم ، تم حقن معلق من ديكستران الحديد المحتوي على 20 مجم / مل من الحديد في عضلات الألوية بجرعة 3 مل / كجم.
2. المجموعة الضابطة: 14 أرنباً (9 ذكور و 5 إناث). لم يتم حقن الحديد.
فحص MR
الجدول الزمني لفحص التصوير بالرنين المغناطيسي في مجموعة الحديد والمجموعة الضابطة هو كما يلي: في اليوم الأول من الأسبوع 0 والأسبوع الثامن والثاني عشر على التوالي.
لتقليل آثار التمعج المعوي ، تم تقييد تناول الطعام لمدة 8 ساعات قبل الفحص. تم التخدير عن طريق حقن 3 في المائة من محلول الصوديوم بنتوباربيتال في عضلات الساق الخلفية بجرعة 1 مل / كغ قبل المسح. أثناء الفحص ، تم إدخال الرأس أولاً وفحص الكلية اليسرى وهي في الوضع الجانبي الأيسر. كان نطاق المسح من القطب العلوي إلى القطب السفلي منالكلى. تم الحصول على جميع صور التصوير بالرنين المغناطيسي على 3. 0 نظام T MRI (Magnetom Verio ؛ Siemens Healthcare ، Erlangen ، ألمانيا) مع ملف مصفوفة جسم مصفوفة قياسية من ثماني قنوات. يتم عرض بروتوكولات التصوير بالرنين المغناطيسي في الجدول 1. أنتج تسلسل SWI صورة الحجم النهائي ، وصورة إسقاط الكثافة القصوى ، وصورة المرحلة ، وصورة SWI.

سيستانشيستطيع التحسنالكلىوظيفة
تحليل الصور
تم تحليل جميع الصور من قبل طبيبين يتمتعان بأكثر من خمس سنوات من الخبرة العملية في تفسير التصوير بالرنين المغناطيسي للبطن. في محطة عمل ما بعد المعالجة syogo.via (سيمنز) ، دخلوا واجهة العرض وفتحوا في نفس الوقت T 2- الصور الموزونة (T2WI) و SWI وتسلسلات الطور وحددوا أكبر صورة على مستوى مركزي لـالكلى. تم إجراء التحليل على النحو التالي: (1) التحليل النوعي: في T2WI و SWI ، لوحظت شدة الإشارة (SI) للقشرة الكلوية والنخاع. (2) التحليل الكمي: وفقًا لـ T2WI و SWI ، تم تحديد المنطقة القشرية يدويًا على SWI في المستوى المركزي للكلية ، وتجنب المنطقة الحدودية التي قد تؤثر على قيمة الإشارة ، وكذلك فعل النخاع. من خلال تطبيق وظيفة النسخ واللصق لمحطة العمل ، تم نسخ المنطقة القشرية والنخية في SWI ، على التوالي ، إلى صورة المرحلة. بعد ذلك ، تم تقسيم المنطقة القشرية والنخية في صورة المرحلة ، على التوالي ، إلى ثلاث مناطق فرعية من منطقة متساوية تقريبًا ، بما في ذلك المنطقة الأمامية والوسطى والخلفية (الشكل 1). تم الحصول على قيمة المرحلة ، على التوالي ، من خلال رسم منطقة الاهتمام في المناطق الفرعية الثلاث يدويًا. تم أخذ متوسط قيمة قيمة المرحلة الثلاث للمناطق الفرعية لقيمة المرحلة (X) لكاملهاقشرة الكلىوالنخاع على التوالي. تم حساب قيمة زاوية راديان (ARV) بالصيغة التالية: ARV=(–X × π) / 4096 ، وتم استخدامها لتقدير ترسب الحديد ، حيث كان نطاق X يتراوح من -4096 إلى 4095.15 وحدة ARV راديان.
الفحص الباثولوجي
بعد فحص التصوير بالرنين المغناطيسي في الأسبوع الثاني عشر ، كانت جميع الأرانب لا تزال تحت التخدير. في هذا الوقت ، تم التضحية بجميع الأرانب عن طريق الانصمام الهوائي وتركتالكلىأزيلت. تم أخذ عينات كافية من أنسجة المستوى المركزي الكلوي وتثبيتها في 10 في المائة من الفورمالين المخزن المحايد. وفقًا للبروتوكول الروتيني ، تم تجفيف الأنسجة ، وجعلها شفافة ، ومشبعة بالشمع ، ومدمجة بالبارافين ، ومقطعة ، وملطخة بالهيماتوكسيلين يوزين والأزرق البروسي وتقييمها لترسب الحديد الكلوي تحت
الفحص المجهري برايتفيلد.
تم إرسال الأنسجة القشرية والنخية الكلوية المتبقية إلى مركز حيوان مختبر قوانغدونغ الطبي ، وتم قياس محتوى الحديد القشري والنخاع بواسطة مقياس الطيف الضوئي للامتصاص الذري.
الجدول 1 تسلسل ومعلمات بروتوكولات التصوير بالرنين المغناطيسي

D ، البعد ؛ GRE ، صدى متدرج متدرج ؛ سرعة ، نصف اكتساب صدى دوران توربو أحادي الطلقة ؛ هرتز ، هيرتز ؛ SWI ، التصوير المرجح الحساسية

الشكل 1: تمثيل للقشرة الكلوية (1 يمثل محيط القشرة) ومنطقة النخاع (2 تمثل محيط النخاع) محددة ومقسمة على SWI وصورة المرحلة. في صورة SWI (أ) ، تم تحديد المنطقة القشرية يدويًا باستثناء المنطقة الحدودية التي قد تؤثر على قيمة الإشارة ، وكذلك فعل النخاع. تم نسخ المنطقة القشرية والنخية على صورة SWI ، على التوالي ، ولصقها على صورة المرحلة (ب). بعد ذلك ، تم تقسيم المنطقة القشرية على صورة الطور (ب) إلى ثلاث مناطق فرعية متساوية تقريبًا (أمامية ووسطية وخلفية) ، وكذلك فعلت النخاع. SWI ، التصوير المرجح الحساسية.
تحليل احصائي
للتحليل الإحصائي ، تم استخدام برنامج SPSS 22. 0 (IBM ، Armonk ، NY ، الولايات المتحدة الأمريكية). تم التعبير عن البيانات كمتوسط (المدى الربيعي) (M [Q1 و Q3]) واستخدم اختبار Mann-Whitney U لمقارنة الفرق في ARV بين المجموعتين. تم استخدام اختبار Kruskal-Wallis لمقارنة الفرق في مجموعة ARVamong المتعددة. تم استخدام اختبار t للعينة المستقلة لمقارنة الفرق في محتوى الحديد الكلوي المقاس بمقياس الامتصاص الذري الطيفي بين المجموعتين. تم استخدام تحليل التباين لمقارنة الفرق في محتوى الحديد الكلوي المقاس بمقياس الامتصاص الذري الطيفي بين مجموعات متعددة. تم استخدام تحليل ارتباط رتبة سبيرمان لتحليل الارتباط بين قيم راديان الزاوية ومحتوى الحديد الكلوي المقاس بمقياس الامتصاص الذري. تم استخدام الرمز r لتمثيل معامل الارتباط .16 تم تفسير الارتباط على النحو التالي: r> 0 اعتبر ارتباطًا إيجابيًا ؛ تم اعتبار r <0 ارتباطًا="" سلبيًا="" ؛|r|/="" 1="" كان="" يعتبر="" ارتباطًا="" تامًا="" ؛="" 0.="" 7="" أقل="" من="" أو="">0><1 كان="" يعتبر="" ارتباطًا="" عاليًا="" ؛="" 0.="" 4="" أصغر="" من="" أو="">1><0. 7="" اعتبر="" ارتباطًا="" متوسطًا="" ؛="" 0="" أقل="" من="" أو="">0.><0. 4="" اعتبر="" ارتباطًا="" منخفضًا="" ؛="" و="" r="0" اعتبر="" ارتباطًا="" صفريًا.="" p="">0.><0. 05="" اعتبرت="" ذات="" دلالة="">0.>

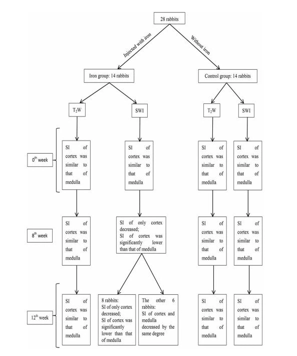
الشكل 2 يوضح المخطط الانسيابي التغيير في SI للقشرة الكلوية والنخاع على صور T2WI و SWI في مجموعة التحكم وعامل الحديد في نقاط زمنية مختلفة. SI ، شدة الإشارة ؛ SWI ، التصوير المرجح الحساسية ؛ T2W ، T 2- مرجح ؛ T2WI، T 2- صورة مرجحة.
نتائج
التحليل النوعي
تم تلخيص مخطط التدفق للتغير في SI للقشرة الكلوية والنخاع على T2WI و SWI في الشكل 2.
في الأسبوع 0 (الشكل 3): في المجموعة الضابطة ، بالنسبة لجميع الأرانب ، كان النظام الدولي للقشرة مشابهًا للنخاع في كل من T2WI و SWI ، على التوالي ؛ حتى في المجموعة الحديدية ، بالنسبة لجميع الأرانب ، كان SI للقشرة مماثلة لتلك الموجودة في النخاع في كل من T2WI و SWI ، على التوالي ؛ لم يكن هناك تغيير كبير في SI للقشرة على كل من T2WI و SWI بين مجموعة التحكم ومجموعة الحديد ، وكذلك فعلت منطقة النخاع ؛ في المجموعة الضابطة والحديد ، لم يكن هناك تغيير كبير في SI للقشرة على كل من T2WI و SWI بين الذكور والإناث ، وكذلك فعل اللب.

الشكل 3 في الأسبوع 0 ، مجموعة التحكم (أ و ب) والحديد (ج و د). في المجموعة الضابطة (أ و ب) ، كان SI للقشرة مماثلة لتلك الموجودة في النخاع في كل من صور T2WI (a) و SWI (b) ، على التوالي. في المجموعة الحديدية (c و d) ، كان SI للقشرة المخية مشابهًا لتلك الموجودة في النخاع في كل من صور T2WI (c) و SWI (d) ، على التوالي ، أيضًا. لم يكن هناك تغيير كبير في SI للقشرة على كل من T2WI (أ مقابل ج) و SWI (ب مقابل د) بين مجموعة التحكم ومجموعة الحديد ، وكذلك فعل النخاع. SI ، شدة الإشارة ؛ SWI ، التصوير المرجح الحساسية ؛ T2WI، T 2- صورة مرجحة.

الشكل 4 في الأسبوع الثامن ، مجموعة التحكم (أ و ب) والحديد (ج و د). في المجموعة الضابطة (أ و ب) ، كان SI للقشرة مماثلة لتلك الموجودة في النخاع في كل من صور T2WI (a) و SWI (b) ، على التوالي. في المجموعة الحديدية (c و d) ، كان SI للقشرة مشابهًا لتلك الموجودة في النخاع على صور T2WI (c) ، لكن SI للقشرة (الأسهم الصفراء) كان أقل بكثير من النخاع (الأسهم الحمراء) على SWI (د) الصور. لم يكن هناك تغيير كبير في SI للقشرة على صور T2WI (أ مقابل ج) بين مجموعة التحكم ومجموعة الحديد ، وكذلك فعل النخاع. في صور SWI (d مقابل b) ، كان SI للقشرة في مجموعة الحديد أقل بكثير من ذلك في المجموعة الضابطة ، ومع ذلك ، لم يكن هناك تغيير كبير في SI للنخاع بين مجموعة التحكم ومجموعة الحديد. SI ، شدة الإشارة ؛ SWI ، التصوير المرجح الحساسية ؛ T2WI، T 2- صورة مرجحة.
في الأسبوع الثامن (الشكل 4): في المجموعة الضابطة ، بالنسبة لجميع الأرانب ، كان SI للقشرة مماثلة لتلك الموجودة في النخاع في كل من T2WI و SWI ، على التوالي ؛ في المجموعة الحديدية ، بالنسبة لجميع الأرانب ، كان SI للقشرة مماثلة لتلك الموجودة في النخاع على T2WI ؛ ومع ذلك ، كان SI للقشرة أقل بكثير من النخاع على SWI ؛ لم يكن هناك تغيير كبير في SI للقشرة على T2WI بين مجموعة التحكم ومجموعة الحديد ، وكذلك فعلت منطقة النخاع ؛ على SWI ، كان SI للقشرة في مجموعة الحديد أقل بكثير من المجموعة الضابطة ؛ ومع ذلك ، لم يكن هناك تغيير كبير في SI لمنطقة النخاع بين مجموعة التحكم ومجموعة الحديد ؛ في المجموعة الضابطة والحديد ، لم يكن هناك تغيير كبير في SI للقشرة على كل من T2WI و SWI بين الذكور والإناث ، وكذلك فعل اللب.
في الأسبوع الثاني عشر (الشكل 5): في المجموعة الضابطة ، بالنسبة لجميع الأرانب ، كان SI للقشرة مماثلة لتلك الموجودة في النخاع في كل من T2WI و SWI ؛ في المجموعة الحديدية ، بالنسبة لجميع الأرانب ، كان SI للقشرة مماثلة لتلك الموجودة في النخاع على T2WI ؛ في المجموعة الحديدية ، على صور SWI ، وجد أن ثمانية أرانب قد قللت من SI للقشرة فقط ، بينما قللت الأرانب الستة الأخرى SI للقشرة والنخاع بنفس الدرجة ؛ لم يكن هناك تغيير كبير في SI للقشرة على T2WI بين مجموعة التحكم ومجموعة الحديد ، وكذلك فعلت منطقة النخاع ؛ على SWI ، كان SI للقشرة في مجموعة الحديد أقل بكثير من المجموعة الضابطة ؛ في المجموعة الضابطة والحديد ، لم يكن هناك تغيير كبير في SI للقشرة على كل من T2WI و SWI بين الذكور والإناث ، وكذلك فعل اللب.

تأثير cistanche على تحسين وظائف الكلى
تحليل كمي
في المجموعة الضابطة ، لم يكن هناك فرق كبير في العلاج بمضادات الفيروسات القهقرية للقشرة الكلوية بين تقييم التصوير الذي تم إجراؤه في الأسبوع 0 ، والثامن ، والثاني عشر (الجدول 2) ، وكذلك فعل النخاع الكلوي.
في المجموعة الحديدية: بالنسبة للقشرة الكلوية ، كان هناك اختلاف كبير في مضادات الفيروسات القهقرية بين الأسبوع {0} ، والثامن ، والثاني عشر. كان ARV للأسبوعين الثامن والثاني عشر أعلى بكثير من الأسبوع 0 ؛ لم يكن هناك فرق كبير في العلاج بمضادات الفيروسات القهقرية بين الأسبوع الثامن والثاني عشر (الجدول 2). بالنسبة إلى النخاع الكلوي ، كان هناك اختلاف كبير في العلاج بمضادات الفيروسات القهقرية بين الأسبوع 0 ، والثامن ، والثاني عشر ؛ كان العلاج المضاد للفيروسات القهقرية للأرانب الستة الأخرى التي خفضت SI للقشرة والنخاع بنفس الدرجة في الأسبوع الثاني عشر أعلى بكثير من الأسبوع 0 والأسبوع الثامن وثمانية أرانب وجدت أنها قللت من SI في القشرة فقط في القشرة المخية. الأسبوع الثاني عشر (الجدول 3).
بين مجموعة الحديد ومجموعة التحكم: بالنسبة للقشرة الكلوية ، لم يكن هناك فرق كبير في العلاج بمضادات الفيروسات القهقرية في الأسبوع {0} (الجدول 2) ؛ في الأسبوعين الثامن والثاني عشر ، كان العلاج المضاد للفيروسات الرجعية في مجموعة الحديد أعلى بكثير من المجموعة الضابطة ، على التوالي (الجدول 2). بالنسبة إلى النخاع الكلوي ، لم يكن هناك فرق كبير في العلاج بمضادات الفيروسات القهقرية في الأسبوعين 0 و 8 ؛ في الأسبوع الثاني عشر ، لم يكن هناك فرق كبير في العلاج بمضادات الفيروسات القهقرية بين ثمانية أرانب وجدت أنها قللت من SI في القشرة الدماغية فقط والمجموعة الضابطة ، لكن ARV للأرانب الستة الأخرى التي قللت من SI للقشرة والنخاع بنفس الدرجة في مجموعة الحديد كان أعلى بكثير من المجموعة الضابطة (الجدول 3).
بين القشرة والنخاع: في المجموعة الضابطة في الأسبوع {0} الأسبوع الثامن والثامن والثاني عشر ، لم يكن هناك فرق كبير في مضادات الفيروسات القهقرية بين اللحاء والقشرة (الجدول 4). في المجموعة الحديدية في الأسبوع 0 ، لم يكن هناك فرق كبير في مضادات الفيروسات القهقرية بين اللحاء والقشرة. في المجموعة الحديدية في الأسبوع الثامن ، كان العلاج المضاد للفيروسات القهقرية في القشرة الكلوية أعلى بكثير من النخاع. في المجموعة الحديدية في الأسبوع الثاني عشر ، كان العلاج المضاد للفيروسات الرجعية للقشرة الكلوية أعلى بكثير من لب الأرانب الثمانية التي وجد أنها قللت من SI للقشرة فقط ، ولم يكن هناك فرق كبير في ARV بين القشرة و لبّ الأرانب الستة الأخرى التي قللت SI للقشرة والنخاع بنفس الدرجة.
بين الذكر والأنثى: لم يكن هناك فرق كبير في مضادات الفيروسات القهقرية للقشرة المخية والنخاع في المجموعة الضابطة في الأسبوع 0 ، والثامن ، والثاني عشر على التوالي (الجدول 5) ، وكذلك الحال في مجموعة الحديد ( الجدول 6).
الشكل 5 في الأسبوع الثاني عشر ، انخفضت مجموعة التحكم (ad) ، ومجموعة الحديد (eh) مع SI القشري فقط ، وانخفضت مجموعة الحديد (il) مع SI القشري والنخاع. في المجموعة الضابطة (إعلان): كان SI للقشرة مماثلة لتلك الموجودة في النخاع في كل من صور T2WI (a) و SWI (b) ، على التوالي ، ولم يُظهر Photomicrograph أي ترسبات مكواة موجبة زرقاء في كل من القشرة الكلوية (c) و النخاع (د) (صبغة زرقاء بروسية ، × 400). في المجموعة الحديدية (eh) مع انخفاض SI القشري فقط: كان SI للقشرة المخية مشابهًا لتلك الموجودة في النخاع على صور T2WI (e) ، لكن SI للقشرة (الأسهم الصفراء) كان أقل بكثير من النخاع (الأسهم الحمراء) ) على صور SWI (f) ؛ أظهر التصوير المجهري العديد من مكاوي موجبة زرقاء ترسب في القشرة الكلوية (جم) ولكن لا يوجد رواسب في النخاع (ح) (صبغة زرقاء بروسية ، × 400). في المجموعة الحديدية (il) مع SI القشري والنخاعي ، انخفض كل من SI للقشرة: كان SI للقشرة مشابهًا لتلك الموجودة في النخاع على صور T2WI (i) ، وانخفض كل من SI للقشرة (الأسهم الصفراء) والنخاع (الأسهم الحمراء) على صور SWI (j). أظهر التصوير المجهري العديد من ترسبات الحديد الموجب باللون الأزرق في كل من القشرة (k) والنخاع (l) (صبغة زرقاء بروسية ، × 400). SI ، شدة الإشارة ؛ SWI ، التصوير المرجح الحساسية ؛ T2WI، T 2- صورة مرجحة.
الجدول 2 مقارنة الفرق في قيمة زاوية نصف القطر للقشرة الكلوية بين مجموعة التحكم ومجموعة الحديد

تم التعبير عن البيانات كـ M (Q1 و Q3). * لا يوجد اختلاف جذري. م ، متوسط ؛ Q1 ، الربع الأول ؛ Q3 ، الربع الثالث.
الجدول 3 مقارنة الفرق في قيمة زاوية الراديان للنخاع الكلوي بين مجموعة التحكم ومجموعة الحديد.

تم التعبير عن البيانات كـ M (Q1 ، Q3). * لا يوجد اختلاف جذري. * 1 تم العثور على ثمانية أرانب قللت من SI في القشرة فقط. * 2 الأرانب الستة الأخرى قللت من SI في القشرة والنخاع بنفس الدرجة. م ، متوسط ؛ Q1 ، الربع الأول ؛ Q3 ، الربع الثالث ؛ SI ، شدة الإشارة.
الجدول 4 مقارنة الفرق في قيمة زاوية الراديان بين القشرة والنخاع في مجموعة التحكم ومجموعة الحديد

تم التعبير عن البيانات كـ M (Q1 و Q3). * 1 تم العثور على ثمانية أرانب قللت من SI في القشرة فقط. * 2 الأرانب الستة الأخرى قللت من SI في القشرة والنخاع بنفس الدرجة. م ، متوسط ؛ Q1 ، الربع الأول ؛ Q3 ، الربع الثالث ؛ SI ، شدة الإشارة.
صبغة الهيماتوكسيلين إيوزين
في الأسبوع الثاني عشر: في المجموعة الضابطة ، تم ترسيم حدود القشرة الكلوية والنخاع بوضوح ، وكانت هياكل الشعيرات الدموية الكبيبية واضحة ، وكانت هياكل الخلايا الطلائية الأنبوبية الكلوية طبيعية ؛ في المجموعة الحديدية ، جزء من القشرة ، النخاع ، والازدحام الخلالي ، كانت الخلايا الظهارية الأنبوبية الكلوية عبارة عن وذمة وتنكس ؛ يمكن رؤية رواسب صفراء بنية في الخلايا الطلائية الأنبوبية الكلوية (أكدت الصبغة الزرقاء البروسية أن الهيموسيديرين قد تراكم في الخلايا).
وصمة عار زرقاء
في الثاني عشر ث: في المجموعة الضابطة ، لم يكن لدى أي من الأرانب رواسب حديد موجبة باللون الأزرق سواء في القشرة الكلوية أو النخاع ؛ في المجموعة الحديدية ، تم العثور على ثمانية أرانب تحتوي على العديد من الحديد البروسي الموجب باللون الأزرق (الذي يمثل جزيئات الهيموسيديرين) في القشرة الكلوية ؛ ومع ذلك ، لم يكن لدى أي منهم رواسب في النخاع ، ووجد أن الأرانب الستة الأخرى لديها العديد من الحديد البروسي الموجب باللون الأزرق (الذي يمثل جزيئات الهيموسيديرين) يترسب في كل من القشرة المخية والنخاع (الشكل 5).
تقييم الامتصاص الذري الطيفي
في الأسبوع الثاني عشر: كان محتوى الحديد في القشرة الكلوية الذي تم قياسه بواسطة مقياس الامتصاص الذري الطيفي في مجموعة الحديد أعلى بكثير من محتوى المجموعة الضابطة ؛ أدى محتوى الحديد في اللب الكلوي للأرانب الستة الأخرى إلى انخفاض SI للقشرة والنخاع بنفس الدرجة في مجموعة الحديد أعلى بكثير من المجموعة الضابطة ؛ في المجموعة الضابطة ، لم يكن هناك فرق كبير في محتوى الحديد بين القشرة والنخاع ؛ في المجموعة الحديدية ، كان هناك اختلاف كبير في محتوى الحديد بين القشرة ، ولب ثمانية أرانب ، ولب الأرانب الستة الأخرى (الجدول 7).
الجدول 5 مقارنة الفرق في زاوية قيمة راديان بين الذكر والأنثى في المجموعة الضابطة

تم التعبير عن البيانات كـ M (Q1 و Q3). م ، متوسط ؛ Q1 ، الربع الأول ؛ Q3 ، الربع الثالث.
الجدول 6 مقارنة الفرق في زاوية قيمة راديان بين الذكر والأنثى في مجموعة الحديد

تم التعبير عن البيانات كـ M (Q1 و Q3). م ، متوسط ؛ Q1 ، الربع الأول ؛ Q3 ، الربع الثالث.
الجدول 7 مقارنة الفرق في محتوى الحديد المقاس بمقياس الامتصاص الذري الطيفي في الأسبوع الثاني عشر

* لا يوجد اختلاف جذري. * 1 تم العثور على ثمانية أرانب قللت من SI في القشرة فقط. * 2 الأرانب الستة الأخرى قللت من شدة إشارة القشرة والنخاع بنفس الدرجة.
يتم قياس الارتباط بين مضادات الفيروسات القهقرية ومحتوى الحديد بواسطة مقياس الامتصاص الذري الطيفي.
في الأسبوع الثاني عشر ، بالنسبة لجميع الأرانب ، كان العلاج المضاد للفيروسات القهقرية للقشرة الكلوية والنخاع مرتبطًا بشكل إيجابي للغاية بمحتوى الحديد المقاس بمقياس الامتصاص الذري الطيفي (ص=0. 773 ، ف=0. {{4} }).
مناقشة
في هذه الدراسة ، قمنا بتقييم كل من مجموعة التحكم ومجموعة الحديد باستخدام التصوير بالرنين المغناطيسي و SWI في الأسبوع 0 والثامن والثاني عشر على التوالي. من خلال هذه الدراسة المقارنة ، وجد أن الترسب المفرط للحديد يمكن أن يؤدي إلى انخفاض في SWI SI ؛ ومع ذلك ، لم يكن هناك تغيير واضح في التصوير بالرنين المغناطيسي التقليدي SI. من خلال تقييم SWI ، لوحظ وجود زيادة في ترسب الحديد بشكل رئيسي في قشرة الكلى في الأسبوع الثامن ، وفيقشرة الكلىأو النخاع في الأسبوع الثاني عشر. يمكن استخدام ARV المحسوب من صور الطور للتقييم الكمي لترسب الحديد الزائد في القشرة الكلوية والنخاع. لم يكن هناك فرق معنوي بين نتائج التحليل النوعي والكمي (ARV) من SWI وجنس الأرانب في مجموعة التحكم والحديد. ارتبط العلاج المضاد للفيروسات القهقرية ارتباطًا إيجابيًا للغاية بمحتوى الحديد الذي تم قياسه بواسطة مقياس الامتصاص الذري الطيفي. نتائج صبغة الهيماتوكسيلين إيوزين ، وصمة عار زرقاء بروسية ، ومقياس ضوئي للامتصاص الذري ، أثبتت كذلك نتائج SWI. أشارت دراستنا إلى أنه من الممكن تقييم ترسب الحديد الزائد فيالكلىمن خلال SWI.
ينتج عن الحمل الزائد للحديد زيادة في تخزين الحديد 17 وقد تم التعرف عليه كعامل خطر لخلل في وظيفة الأعضاء.الكلىتلففي المرضى من خلال مزيج من الإجهاد التأكسدي.إصابة في الكلى.18 SWI عبارة عن تسلسل صدى متدرج عالي الدقة ومتكامل لتعويض التدفق يستخدم اختلافات الحساسية المغناطيسية للأنسجة لإنتاج تباين وتحسين الحساسية للكشف عن الحديد والمواد الأخرى التي تؤثر على المجالات المغناطيسية المحلية .12 استخدمنا SWI لأول مرة. للكشف عن ترسب الحديد الزائد في الكلى.
في أنسجة الكلى ، يتم تخزين الحديد الزائد على شكل فيريتين .13 فيريتين ، كمادة مغناطيسية قوية ، محاذاة على طول المجال المغناطيسي الرئيسي في SWI مما ينتج عنه مجال أكبر ، مما قد يتسبب في تحول الفوكسل إلى مرحلة ، مما يؤدي إلى اختلافات المرحلة في المنطقة والإشارات الحساسة مغناطيسيًا غير متساوية .13،19 لم تجد هذه الدراسة فرقًا كبيرًا في SWI SI بين القشرة الكلوية والنخاع بدون حقن الحديد. ومع ذلك ، بعد حقن الحديد: في الأسبوع الثامن ، في جميع الأرانب ، كان SWI SI للقشرة أقل بكثير من النخاع ؛ بالمقارنة ، في الأسبوع الثاني عشر ، وجد أن ثمانية منهم لديهم SWI SI للقشرة أقل من تلك الموجودة في النخاع ، بينما انخفض SI لقشرة ولب الأرانب الستة الأخرى بنفس القدر.
في المجموعة الحديدية في الأسبوع الثاني عشر ، أظهرت نتائج SWI أن الحديد الزائد لثمانية أرانب قد ترسب بشكل أساسي في القشرة الكلوية ، وأن الحديد الزائد للأرانب الستة الأخرى قد ترسب في كل من القشرة الكلوية والنخاع ، وهو ما كان متسقًا مع نتائج تلطيخ الأزرق البروسي. نتوقع أن عملية التمثيل الغذائي للحديد الزائد في الجسم كانت معقدة للغاية ، مما قد يسبب هذا الاختلاف في نفس المجموعة. سبب آخر محتمل هو أن ترسب الحديد الزائد في الكلى كان مرتبطًا بالوقت. اعتمادًا على النقطة الزمنية المحددة ، قد يختلف ترسب الحديد الزائد في القشرة الكلوية والنخاع. لحسن الحظ ، يمكن لـ SWI الكشف بدقة عن اختلاف ترسب الحديد في نفس المجموعة. مع زيادة محتوى الحديد في الأنسجة ، يكون فرق الطور أكبر. في هذه الدراسة ، ترسب الحديد الزائد في قشرة الكلى أو النخاع. كلما زاد ترسيب الحديد في القشرة أو النخاع ، زاد تفاوت المجال المغناطيسي ، وكان الانخفاض في SWI SI للقشرة أو النخاع أكثر أهمية. أظهرت بعض الدراسات أن الحديد الزائد يمكن أن يحدثتلفالالكلى.7،8،20 الحديد ، كمحفز ، يمكن أن يعزز توليد الجذور الحرة عالية التفاعل في تفاعل فنتون ، وينتج الترسب المفرط للحديد جذور شديدة التفاعل ، والتي يمكن أن تلحق الضرر بالخلايا الطلائية الأنبوبية الكلوية.
يمكن استخدام قيمة المرحلة كوسيلة لقياس محتوى الحديد في الظروف العادية وغير العادية .21،22 في صورة الطور ، يوجد فرق طور بين الأنسجة البشرية التي تحتوي على ترسيب الحديد وتلك التي لا تحتوي على ترسبات الحديد ، لذلك يكون التباين هو تم تحسينه بشكل ملحوظ .23 أثبت Gao et al.13 أن هناك ارتباطًا كبيرًا بين محتوى الحديد في الأنسجة وقيمة المرحلة. كان لمتوسط قيمة المرحلة لكل عائد استثمار تم قياسه على صورة المرحلة ارتباطًا سلبيًا معنويًا بمحتوى الحديد في الأنسجة. في هذه الدراسة ، استخدمنا الأدوية المضادة للفيروسات القهقرية كقيمة كمية لترسب الحديد. ووفقًا للحساب ، كان لمضادات الفيروسات القهقرية علاقة سلبية مع قيمة المرحلة وعلاقة إيجابية معنوية مع محتوى الحديد في الأنسجة. في الأسبوع الثاني عشر ، كان العلاج المضاد للفيروسات القهقرية للقشرة الكلوية في المجموعة الحديدية أعلى بكثير من المجموعة الضابطة ، مما يدل على أن ترسب الحديد في المجموعة الأولى كان أعلى بكثير من الأخير. كان هذا متسقًا مع نتائج التلوين الأزرق البروسي ومقياس الطيف الضوئي للامتصاص الذري ، على التوالي. في الأسبوع الثاني عشر ، أظهر التلوين الأزرق البروسي أن ترسب الحديد كان مهمًا في مجموعة الحديد. ومع ذلك ، لم يلاحظ أي تلطيخ إيجابي في المجموعة الضابطة ، وأظهر مقياس الامتصاص الذري الطيفي أن محتوى الحديد في القشرة الكلوية في مجموعة الحديد كان أعلى بكثير من ذلك في المجموعة الضابطة. علاوة على ذلك ، أثبت SWI أنه يحدد تراكم الحديد غير الطبيعي في الأنسجة في الدراسة السابقة.الكلى.
في هذه التجربة تم حقن الأرانب بكمية معينة من الحديد ولوحظ ترسب الحديد الزائد في القشرة الكلوية أو النخاع. في نفس الوقت ، تم استخدام SWI و T2WI للمراقبة النوعية. لقد وجد أن SI للقشرة الكلوية أو النخاع على SWI قد انخفض بشكل كبير ، بينما ظل ذلك على T2WI دون تغيير. يظهر أن SWI كان أفضل بكثير من T2WI في تقييم ترسب الحديد الكلوي الزائد. كان هذا ممكنًا لأن SWI ، وهي طريقة جديدة للتصوير بالرنين المغناطيسي ، تستخدم تقنية مختلفة عن تسلسل نبضات الصدى المسترجع للتصوير التقليدي لكثافة الدوران أو التصوير T1 أو T2 للحصول على البيانات .24 في دراسات أخرى ، وجد أن SWI أكثر حساسية لتقييم الحديد من التقنيات الأخرى ، مثل T2WI و T2 * WI.10،25

منتجات cistanche للكلى
كان لهذه الدراسة أوجه القصور التالية: (1) قد تؤثر المشغولات المغناطيسية الحساسة على قياس قيمة المرحلة القشرية. أثناء فحص التصوير بالرنين المغناطيسي ، تظهر القطع الأثرية الحساسة مغناطيسيًا بشكل أساسي من جانبين: الأول هو أن الأرانب لا تزال تتمتع بحركة تنفس طفيفة حتى بعد التخدير. والآخر هو أنالكلىمن هذه الأرانب تأثرت بتداخل غازات الأمعاء. (2) اليسارالكلىفقط تم اختيارهم للدراسة. ومع ذلك ، لم يتم تقييم الكلى اليمنى في نفس الوقت. كان الأساس المنطقي لهذا الاختيار هو: أولاً ، في التجربة الأولية ، وجدنا مرارًا وتكرارًا أن آثار الحساسية المغناطيسية للكلى اليمنى كانت ثقيلة نسبيًا وأن جودة الصور كانت رديئة. قد يكون مرتبطًا بتشريح الكلى اليمنى كونها أقرب إلى الحافة السفلية للأضلاع وأكثر تأثرًا بالغازات في الأمعاء. ثانيًا ، بعد فحص الكلية اليسرى ، تم فحص الكلى اليمنى بعد ذلك ، مما يتطلب جرعة تكميلية من عوامل التخدير. ومع ذلك ، فإن الإفراط في استخدام المخدر كان ضارًا وحتى تسبب في الوفاة. (3) قد لا تكون أنسجة الكلى مهملة عندما يكون محتوى الحديد أصغر. على الرغم من أنه يمكن استخدام الأدوية المضادة للفيروسات القهقرية في التقييم الكمي لترسب الحديد الزائد في الكلى ، إلا أنه قد لا يتم تحويله إلى القيمة المطلقة لمحتوى الحديد في الوقت الحالي. دراستنا هي بحث تمهيدي. ستكون هناك حاجة إلى مزيد من الدراسات حول المزيد من العينات في المستقبل.
استنتاج
من الممكن استخدام SWI بشكل غير جراحي لتقييم ترسب الحديد الزائد فيالكلى. يترسب الحديد الزائد بشكل رئيسي في القشرة الكلوية أو النخاع ، مما يؤدي إلى انخفاض SWI SI. يمكن استخدام ARV المحسوب بصور الطور للتحليل الكمي لترسب الحديد الزائد فيكلويالقشرة والنخاع. توفر دراستنا أساسًا تجريبيًا ونظريًا للتطبيق المستقبلي لـ SWI في الحمل الزائد للحديد من CKD.
التمويل
تم دعم هذا العمل من قبل المؤسسة الوطنية للعلوم الطبيعية في الصين (أرقام المنحة 81771798) والبرنامج الرئيسي للعلوم والتكنولوجيا التابع للجنة الصحة البلدية وتنظيم الأسرة في مدينة تشانغتشو (أرقام المنحة ZD201806).
تضارب المصالح
يعلن المؤلفون أنه ليس لديهم تضارب في المصالح.
مراجع
1. ليو إس ، وانغ سي ، تشانغ إكس ، وآخرون. القياس الكمي لتركيز الحديد في الكبد باستخدام الحساسية الظاهرية للأوعية الكبدية. التصوير الكمي ميد سورج 2018 ؛ 8: 123-134.
2. إيكيدا واي ، إينوموتو إتش ، تاجيما إس ، وآخرون. يمنع تقييد الحديد الغذائي تطور اعتلال الكلية السكري في الفئران ديسيبل / ديسيبل. أنا J Physiol Renal Physiol 2013 ؛ 304: F1028-1036.
3. Grassedonio E ، Meloni A ، Positano V ، et al. التصوير بالرنين المغناطيسي الكمي T2 * لتقييم الحمل الزائد للحديد الكلوي: القيم الطبيعية حسب العمر والجنس. تصوير البطن 2015 ؛ 40: 1700-1704.
4. Ige AO ، Ongele FA ، Adele BO ، وآخرون. الفيزيولوجيا المرضية لإصابات الكلى واختلال وظيفي بسبب زيادة الحديد: أدوار الإجهاد التأكسدي الكلوي والوسطاء الالتهابي الجهازي. الفيزيولوجيا المرضية 2019 ؛ 26: 175-180.
5. نايتو واي ، فوجي أ ، ساوادا إتش وآخرون. يمنع تقييد الحديد الغذائي مزيدًا من التدهور في التلف الكلوي المزمنالكلىمرضنموذج الفئران. J Hypertens 2013 ؛ 31: 1203-1213.
6. إيكيدا واي ، هورينوتشي واي ، هامانو إتش وآخرون. يخفف تقييد الحديد الغذائي من إصابة الأنبوب الخلالي الكلوي الناجم عن زيادة البروتين في الفئران. ساي ريب 2017 ؛ 7: 10621.
7. van Raaij S ، van Swelm R ، Bouman K ، et al. ترسب الحديد الأنبوبي وبروتينات معالجة الحديد في الكلى السليمة للإنسان وفشل كلوي مزمن. ممثل العلوم 2018 ؛ 8: 9353.
8. نايتو واي ، فوجي أ ، ساوادا إتش وآخرون. الارتباط بين تراكم الحديد الكلوي والتليف الخلالي الكلوي في نموذج الفئران لأمراض الكلى المزمنة. هيبرتنس ريس 2015 ؛ 38: 463-470.
9. Kang H ، Han M ، Xue J ، وآخرون. المسحات النانوية التي يمكن تصفيتها الكلوية لعلاج الحديد الزائد. نات كومون 2019 ؛ 10: 5134.
10. Hasiloglu ZI ، Asik M ، Ure E ، وآخرون. فائدة التصوير الموزون للحساسية لتقييم مدى تراكم الحديد في الضفيرة المشيمية لدى مرضى الثلاسيميا الكبرى. كلين راديول 2017 ؛ 72: 903.e1–903.e7.
11. Li RK ، Zeng MS ، Qiang JW ، وآخرون. تحسين الكشف عن ترسب الحديد في الكبد التليف الكبدي باستخدام ima ging مرجح الحساسية مع التركيز على الارتباط التشريحي المرضي. J Comput Assist Tomogr 2017 ؛ 41: 18-24.
12. بارك إم ، مون واي ، هان ش ، وآخرون. نقص كثافة القشرة الحركية في التصوير المرجح الحساسية: احتمال تصويري لتراكم الحديد في المرضى الذين يعانون من ضعف في الإدراك. علم الأشعة العصبية 2019 ؛ 61: 675-683.
13. Gao L، Jiang Z، Cai Z، et al. تحليل ترسب الحديد في الدماغ باستخدام التصوير المرجح للحساسية وارتباطه بمستوى الحديد في الجسم في المرضى الذين يعانون من ضعف إدراكي خفيف. مول ميد ريب 2017 ؛ 16: 8209-8215.
14. Chen L، Wei X، Liu C، et al. ترسب الحديد في الدماغ في الأرق الأولي - دراسة التصوير المرجحة بالحساسية في الجسم الحي. الدماغ Behav 2019 ؛ 9: e01138.
15. Lu L ، Cao H ، Wei X ، وآخرون. يرتبط ترسب الحديد ارتباطًا إيجابيًا بالضعف الإدراكي لدى المرضى الذين يعانون من إصابات دماغية رضية خفيفة مزمنة: التقييم باستخدام التصوير المرجح للإصابة. بيوميد Res Int 2015 ؛ 2015: 470676.
16. صن جي ، يو إس ، تشين جي ، وآخرون. تقييم وظيفة الكسب غير المشروع المتأخرة باستخدام التصوير المرجح الحساسية في الفترة المبكرة بعد زرع الكلى: دراسة جدوى. آبوم راديول (نيويورك) 2019 ؛ 44: 218-226.
17. Gao W ، Li X ، Gao Z ، وآخرون. يزيد الحديد من إصابة الكلى الناتجة عن مرض السكري والإجهاد التأكسدي في الفئران. بيول تريس إليم ريس 2014 ؛ 160: 368-375.
18. تشودري ك ، تشيلاكالا أ ، أنانث إس ، وآخرون. يؤدي الحديد الكلوي إلى تسريع تطور اعتلال الكلية السكري في نموذج الفأر بالضربة القاضية لجين HFE للحمل الزائد للحديد. أنا J Physiol Renal Physiol 2019 ؛ 317: F512 – F517.
19. هاك إم ، مكي إم ، جي واي ، وآخرون. توصيف ترسب الحديد في آفات التصلب المتعدد باستخدام التصوير الموزون للحساسية. J Magn Reson Imaging 2009 ؛ 29: 537-544.
20. Ahmadzadeh A، Jalali A، Assar S، et al. القصور الأنبوبي الكلوي لدى الأطفال المصابين بالثلاسيميا بيتا الكبرى. السعودية J لزرع ديس 2011 ؛ 22: 497-500.
21. هاك إم ، أياز م ، خان أ ، وآخرون. إنشاء سلوك طوري أساسي في التصوير بالرنين المغناطيسي لتحديد محتوى الحديد الطبيعي مقابل محتوى غير طبيعي في الدماغ. J Magn Reson Imaging 2007 ؛ 26: 256-264.
22. Hagemeier J ، Heininen-Brown M ، Poloni GU ، et al. ترسب الحديد في آفات التصلب المتعدد يقاس بمرحلة تصفية التصوير المرجحة بالحساسية: دراسة حالة مراقبة. J Magn Reson Imaging 2012 ؛ 36: 73-83.
23. Haacke EM ، Cheng NY ، House MJ ، وآخرون. تصوير مخازن الحديد في الدماغ باستخدام التصوير بالرنين المغناطيسي. ماغن ريسون للتصوير 2005 ؛ 23: 1-25.
24. Pietracupa S، Martin-Bastida A، Piccini P. استقلاب الحديد واكتشافه من خلال التصوير بالرنين المغناطيسي في اضطرابات باركنسون: مراجعة منهجية. نيورول سسي 2017 ؛ 38: 2095-2101.
25. Li SJ ، Ren YD ، Li J ، et al. تم تقييم دور الحديد في قرود مرض باركنسون من خلال التصوير الموزون للإصابة وقياس الطيف الكتلي للبلازما المقترن بالحث. علوم الحياة 2020 ؛ 240: 117091.
